投资者教育

您的位置: 首页 >投资者教育>品种介绍>详细内容

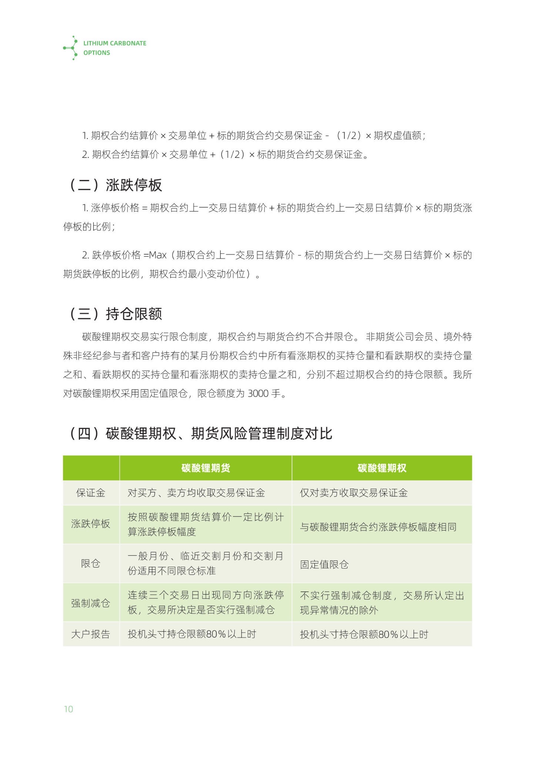
碳酸锂期权交易指南

来源: 发布时间:2023-07-20 10:17:54 浏览次数: 【字体:


信息来源:广州期货交易所

a1d4befcb1ed42c9a3bf3362930b5edf.jpg

a7a46beec8cc43f2829b3da7a4dfe890.jpg

3b8316d1f24a42788b51d83aced1e8fd.jpg

fdb7516d2ccd4f3390d602639e20184e.jpg

264717bff5044fb88112a878ce64cdde.jpg

8497324eb42d426aa0f2e139aeef9067.jpg

be6c7175d5f24ae885ca38287f1cdf99.jpg

426e2e08299f4cd7aa94ba6ee35c4e31.jpg

63b1715075b94a96bf71393c70db4531.jpg

ee2fc02c023a418e9839c8160b8baad1.jpg

7fe9f7f063e64838a22e3e13362fd860.jpg

c0549c452a3f45e4b07c151342802529.jpg

bdec017ddd3845f5b6e379bdb25bace0.jpg

7a19bf6bbefa4bc0978e71dba2d6ffce.jpg

906ebb10d3d74833b64e0be59df92838.jpg

e9addbbe17474ca482a3302e53406131.jpg

6a46b743094849a7a8910bbae41b8e56.jpg

ff9486bcee574411beb307aa80a6cf07.jpg

a905816ca9234b2a9aa9ebd831de50c4.jpg

b5d9d83d22aa4d599281d568793a8d87.jpg

b73b1c64c9ba44c3827da4f32ac6d653.jpg

4d8dd312e0cb47e2a9f3ccf4d8815ddb.jpg

4cfa368907fe46f7b00ef6d73a40fdf9.jpg

ca2c493e75334b1c9a87323d75027bf6.jpg

53e0256d640645c192ca4b4ae0bb3d5d.jpg

9c4da59ba3c343aeb74ea056ccffc5e8.jpg

5f1f7522009949d5885ebc32f4ab0b8c.jpg

105c168c66424bc7a28db39fff6a0440.jpg

6ea280cf619240ddaea69ef931a4fe5b.jpg

bef57c363d5c4d96ba3573e74699a76c.jpg

9ba2ee1c7010408599ebbc5dba9a2c5b.jpg

cb237bdeb88745c5a765d7377c3b4555.jpg

a88593e40ab44f48aa699b58699a3c69.jpg

d47f09be4429423ca9912dccd1a24d99.jpg

a46a4a3966814e38af162c65db7ee004.jpg

341e49f6dbb24c59ac05eea60ce98537.jpg

8e6f8bef81514785b0b18a47b12b4e96.jpg

93128bf19a48460288e79ade3a1fbead.jpg

93302703ea79492e880e3327250a758f.jpg

1bc7154383cc46fd886fa65a8a7bd78a.jpg

5cf07b3b120e4cf6acbd353d839d9199.jpg

08ac33a4648a466f93c2c7eb28cdddea.jpg

8ada528ef00145b39b4e70720f8324aa.jpg

88e576f1cdac4d41bffbba4b52b3f578.jpg

9b4a572752a54599af420d3e89fd105b.jpg

877fb2082a8e44a3aae751e413c8c4d9.jpg

530a17b54fd141fd8b83ca5cf5fa548a.jpg

926a3ec04d574d5a8fc18ba6c8c91749.jpg


分享到:
【打印正文】
×

用户登录