关于我们

您的位置: 首页 >关于我们>新闻动态>详细内容

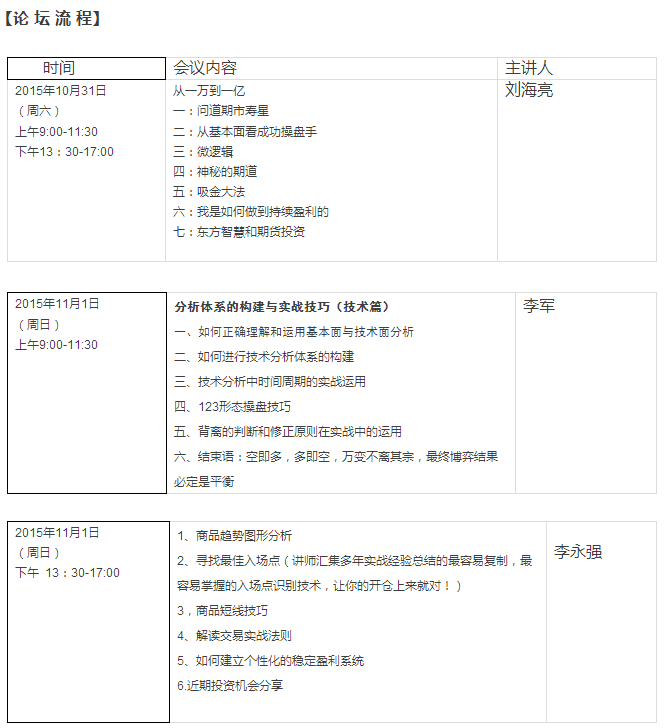
《期货名师大讲堂 》10.31--11.1相约北京

来源:本站原创 发布时间:2015-10-09 15:19:24 浏览次数: 【字体:

 

在您迷茫,困惑,犹豫中.......

您是不是需要有人给您传授方法,提点困惑,指点迷津?

为了提升中国期货投资者操盘能力与水平

以适应复杂多变的中国期货市场

为投资者特推出《金手指名师大讲堂》每月一期。

 

 

刘海亮《从一万到一亿:证券期货之老鬼真言》作者

 

 

 

 

李 军: 国内最著名的白糖期货分析师

 

 

 

 

李永强:期货江湖人送“小李飞刀”

 

 

 

往期回顾

 

 

 

分享到:
【打印正文】
×

用户登录